✰ Associate of Applied Technology degree - computer aided design
✰ Bachelors degree - general science and engineering design
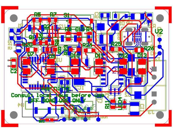
✰ IPC CID+ certified interconnect designer
► $30 per hour, prompt follow up, quick turnaround and great value.
► I offer a broad range of experience and expertise in product design and development
► I support engineers, entrepreneurs, inventors, businessmen, investors, managers . . . etc
► Contract CAD support is what I do full time. No distractions or fragmentation.
► I can work 24/7 to get projects finished on time and exceed your expectations.
► None Disclosure, 1099 and proprietary agreements are no problem.
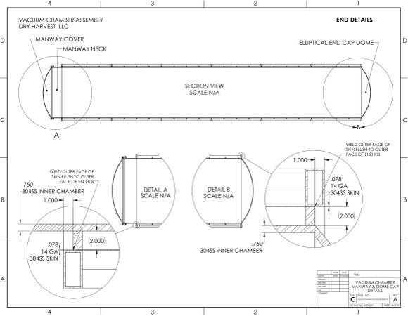
Mechanical design services
new product development
mechanical engineering
engineering support, design and drafting
sheet metal chassis and enclosures
SAPA extrusion die design
mold design for casting processes
design for test and manufacturing
knowledge of materials and manufacturing processes